申請超2200宗,吸金近700億!香港憑何成為高淨值人士“必選項”?

發表時間:2025-12-05 17:21
根據最新數據,香港「新資本投資者入境計劃」推出後已收到超過2200宗申請,預計將帶來近700億港元的投資。


門檻從1000萬港元提升至3000萬港元後,申請熱度不降反升。


營運香港創科投資組合的香港投資公司遴選出10家機構負責「2025資金組別」的投資,該組別的資金規模至年底料至少30億元,背後是全球高淨值家庭用真金白銀為香港投下的信任票。




01申請數據


图片


香港投資移民計劃重啟僅一年,申請量已突破2200宗大關。這一數字遠超市場預期,反映了全球高淨值人士對香港身份的強烈需求。


根據香港投資推廣署數據,這一計劃預計將為香港帶來近700億港元的新增投資。這些資金中近三分之二流向了港股與基金市場,成為香港金融市場的重要活水。


更值得關注的是,香港投資移民計劃的最新調整,更加注重引導資金投向具有戰略價值的領域。最新委任的10家資產管理公司將負責管理總額30億港元的「2025資金組別」,重點投資於人工智能、可持續科技、生物科技等創新領域。這些專業機構的選擇,進一步印證了香港作為國際資產管理中心的獨特魅力。




02護照含金量


图片


香港特區護照的全球通行能力是吸引高淨值人士的首要因素。持香港護照可免簽或落地簽進入全球174個國家和地區,包括歐盟、英國、加拿大等主要發達經濟體。


這一優勢對需要頻繁進行國際商務活動的高淨值人士而言,意味著極大的便利和效率提升。


與內地護照相比,香港護照在出行自由方面具有明顯優勢。對於需要全球佈局業務、隨時應對國際市場變化的企業家來說,這種通行自由不僅節省時間成本,更意味著商機的不流失。

香港出入境管理的高效與便捷,也為國際旅行提供了堅實保障。




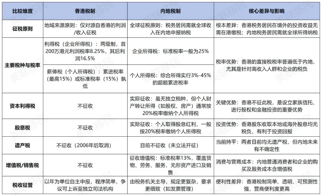
03稅務優勢


图片


香港的簡單低稅制是其吸引全球資本的核心競爭優勢。


以上圖為例,香港採用地域來源徵稅原則,只對在香港產生或得自香港的利潤徵稅,稅率最高僅為16.5%。


更吸引人的是,香港不徵收資本利得稅、遺產稅、增值稅和股息稅,這一稅收環境在全球範圍內都極為罕見。


相比之下,內地個人需繳納最高45%的個人所得稅,且正在逐步完善資本利得徵稅體系。對高淨值人士而言,香港的稅務環境能夠有效實現財富保值增值,為家族財富傳承提供穩定可預期的稅務規劃空間。


香港已與超過40個國家和地區簽訂全面性避免雙重徵稅協定,為跨境投資提供稅務優惠,這也是內地目前無法比擬的。




04資金自由港


香港作為全球第三大金融中心,保持著資金自由進出的獨特優勢。香港沒有外匯管制,資金可以自由流入流出,貨幣自由兌換,這一特點對高淨值人士的全球資產配置至關重要。


內地在資本項目下仍實行一定程度的外匯管理,從明年1月1日開始1000美金以上需要核實匯款信息。對於需要進行大額跨境投資、全球資產配置的高淨值人士來說,香港提供了一個無縫連接全球資本市場的平台。


图片


香港金融市場的深度和廣度同樣令人矚目。這裡有豐富的投資產品和工具,包括各類基金、債券、衍生品和結構性產品,能夠滿足不同風險偏好和投資目標的資產配置需求。




通過香港投資移民計劃進入的資金,不僅獲得身份優勢,更參與到香港未來產業的發展中。這種戰略布局,將個人財富增長與區域經濟發展緊密結合,創造雙重價值。


香港作為連接中國內地與全球市場的“超級聯繫人”,其獨特地位無可替代。無論是拓展國際市場,還是把握內地機遇,香港都提供了一個理想的平台。這種戰略位置優勢,使香港身份成為全球高淨值人士資產與事業布局中的重要一環。


然而在規劃香港身份的同時,也會遇到很多阻礙,例如信息不明確、辦理手續繁雜、文書材料欠缺等問題,美聯移民作為行業內擁有超過30年經驗的業界先鋒,美聯團隊將竭盡全力為您解決申請身份路上的問題,詳情可掃描下方二維碼進行諮詢。

灣仔告士打道160號海外信託銀行大廈17樓
深圳市羅湖區深南東路4003號世界金融中心A座11樓
|
分享到:
本網頁所提供資料僅作參考用途。若因錯漏而引致任何不便或損失,美聯數碼網及美聯物業概不負責。
©2025 美聯數碼網有限公司 EAA牌照號碼:C-019349
美聯移民顧問
美聯移民
美聯升學